Journal of Neurological Surgery Part A: Central European Neurosurgery
Issue 02 · Volume 87 · March 2026
01
The Application Value of Personalized 3D Printed Navigation Molds in Neurosurgery
个性化3D打印导航模板在神经外科中的应用价值
Lijie Hou, Jian Zhang, Ke Meng, Yunpeng Xue, Xin Feng
长春理工大学,吉林大学白求恩第三医院

许多神经外科手术费用高昂且技术要求高,且并发症发生率较高。基于三维(3D)技术在外科手术中的优势,有必要开发利用3D打印技术的个性化导航模板,并分析该技术在脑内出血、脑积水及脑脓肿等疾病中的临床应用价值。
02
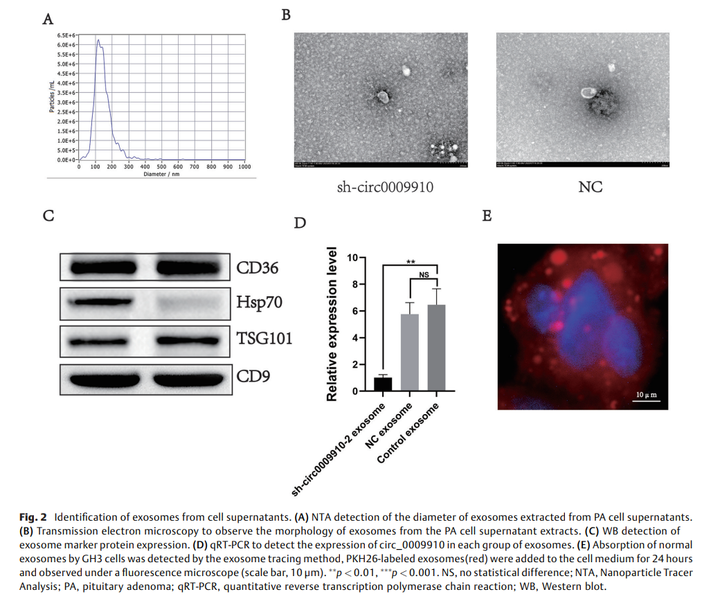
外泌体来源的 circ0009910 通过 miR-106b-5p/STAT3 轴促进垂体腺瘤细胞的增殖、侵袭、迁移及上皮-间质转化(EMT)
Zexu X. Yang, Wenge G. Zhang, Leiguo G. Wei, Yufei F. Qu, Jiazi Z. Yin, Qi Liu
石河子大学第一附属医院

本研究旨在探讨外泌体来源的 circ0009910 是否能够通过细胞间传递调控垂体腺瘤(PA)细胞的生长,并进一步探究其可能的作用机制。
03
Biology, Physics, and Genetics of Intracranial Aneurysm Formation: A Review
颅内动脉瘤形成的生物学、物理学与遗传学:综述
Ćmiel-Smorzyk et al.

本综述总结了当前关于颅内动脉瘤(intracranial aneurysms, IAs)形成理论的最重要研究数据,重点关注以下方面的作用:颅内动脉微观解剖结构所形成的特殊条件、血流动力学因素、分叉部位形态学特征、炎症通路以及参与IAs形成的遗传因素。
Journal of Neurological Surgery (JNLS) 为同行评审期刊,发表原创研究、综述论文和涵盖神经外科各个方面的技术说明。JNLS的重点包括显微外科手术以及最新的微创技术,如立体定向引导手术、内窥镜检查和血管内手术。它分为两部分,交替出版。Part A涵盖纯粹的神经外科专题,Part B专门介绍颅底手术技术和方法。
JNLS目前是几个国家和国际神经外科和颅底学会的官方期刊。
JNLS Reports是Journal of Neurological Surgery的姊妹期刊,为开放获取神经外科和颅底病例报告期刊。
