Spotlight Your Science - Publish in TH Open
TH Open是一本影响因子为1.8的国际期刊,主要出版血管生物学与医学领域的基础研究、临床研究、综述、读者来信及病例报告,涵盖以下主题:
• 凝血与纤溶系统
• 细胞性止血与血小板
• 血细胞、炎症与感染
• 内皮细胞与血管生成
• 细胞信号传导与蛋白水解
• 新技术、诊断工具及药物研发
• 脑卒中、系统性/静脉性血栓栓塞、动脉粥样硬化及缺血性疾病
Thieme始终秉承开放获取理念,通过与多家学术机构达成资金转换协议,为作者承担开放获取出版的文章处理费用。我们诚邀您考虑开放获取出版模式,并参与2025年开放获取周(10月20-26日)系列活动。欢迎点击阅读下方开放获取重点推荐论文!
Open Access
Tan et al.

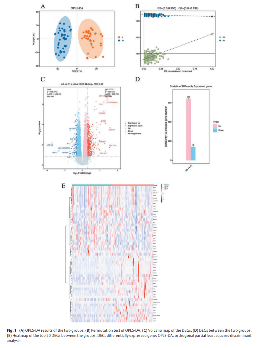
尽管血小板特征与动脉粥样硬化(AS)患病风险之间的关联已得到公认,但血小板在AS发生和发展中的具体作用仍不明确。因此,本研究旨在比较动脉粥样硬化患者与非患者的血小板特征,以增进对其病理生理功能的理解,并为AS诊断寻找更敏感的生物标志物。
TH Open 为 Thrombosis and Haemostasis 的开放获取姊妹期刊,出版原创基础研究和临床研究、综述、读者来信、血管生物学和医学病例报告,所涵盖的主题广泛,包括:凝血和纤维蛋白溶解;细胞止血和血小板;血细胞、炎症和感染;内皮和血管生成;细胞信号和蛋白水解;新技术、诊断工具和药物;中风、全身或静脉血栓栓塞、动脉粥样硬化和缺血性疾病。
